PreamPi &
Abletec Front-End

Balanced Vorverstärker und Abletec Front-End Boards

Bezeichnung

Einzelpreis

Front-End MK II

gerade ausverkauft (10€)

Front-End mit Pegelabsenkung MK II

13€

PreamPi (2 benötigt für Stereo)

nicht verfügbar, Re-design erforderlich

Eingangswahl

nicht verfügbar, Re-design erforderlich

Netzteil

nicht verfügbar, Re-design erforderlich

Versand

2€

Front-Ends MK II:
Aktuelle Version Aufbauanleitung:
1.4, März 2018

PreamPi: Aktuelle Version Aufbauanleitung: 1.9, April 2017

Teil 1, Balanced Vorverstärker

Basierend auf einer Zusammenfassung über Audioschnittstellen (mittlerweile mehrfach verfeinert) im Allgemeinen und die korrekte Verbindung von Geräten mit unsymmetrischen Ausgängen und welchen mit symmetrischen Eingängen (z.B. Class-D Verstärker) im Besonderen, ist ein Vorverstärker entstanden.

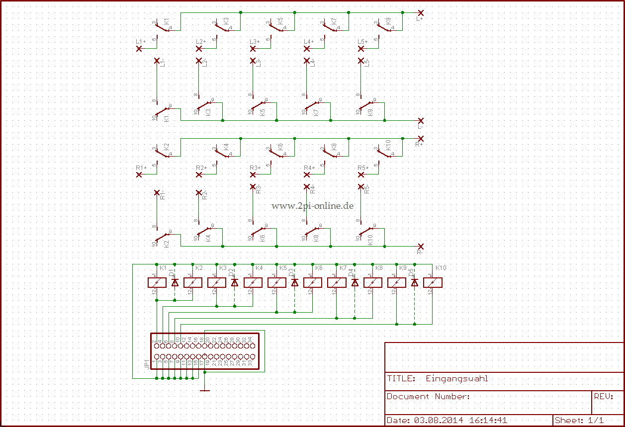
Dieser bietet eine Eingangswahl für bis zu 5 Quellen und er kann optional mit einer IR Fernbedienung gesteuert werden (Lautstärke und Quellenwahl). Unabhängig, wie die Quellenwahl realisiert wird (Fernbedienung oder manueller Drehschalter), werden immer nur Relais gesteuert und nicht das Signal selber über Schalter geleitet.

Aufrüsten von manueller Lautstärke- und Quellenwahl zur Lösung mit Fernbedienung ist nachträglich mit geringem Aufwand möglich.

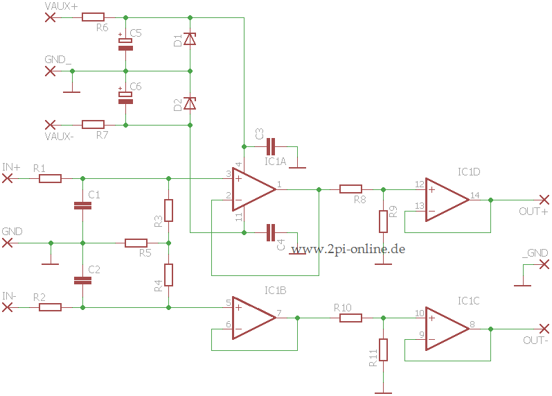
Die Quellen können sowohl symmetrische als auch unsymmetrische Ausgänge haben. Der Vorverstärker ist also technisch in der Lage (bei korrekter Verkabelung), die Aufgabe eines Audioübertragers zu übernehmen. Für den Anschluß von Geräten mit Cinchbuchsen werden entsprechende Cinch-XLR-Adapterkabel benötigt.

Die aktive Lautstärkeregelung ermöglicht es, ein wesentlich einfacheres und damit günstigeres Poti zu verwenden, als sonst bei Audioanwendungen üblich, da die Verstärkung nur auf dem Teilerverhältnis des veränderbaren Widerstandes beruht. Ab der Mittelstellung des Potis tritt eine Verstärkung ein, während darunter abgeschwächt wird.

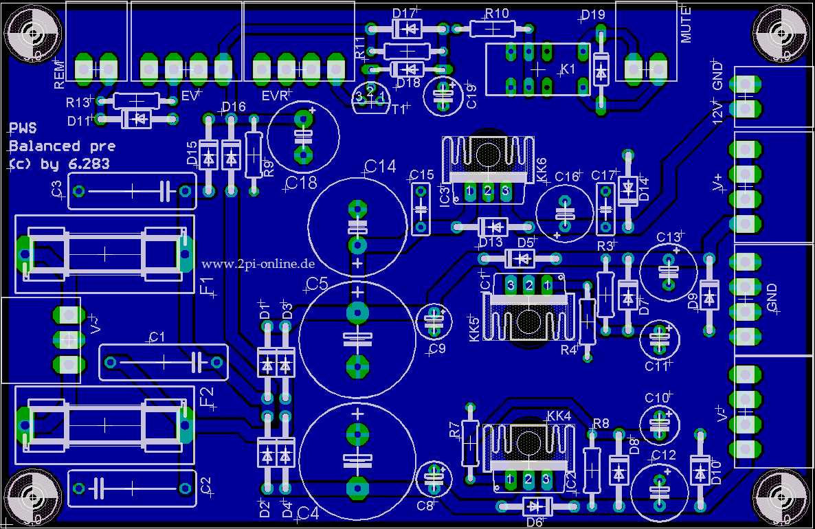
Das Netzteil kontrolliert ein Relais am Ausgang, um Ein- und Ausschaltplopps zu unterdrücken, und stellt eine ungeregelte 12V Spannung (ca. 50mA) zur Verfügung, um weitere Geräte zu steuern.

Für einen kompletten Stereo Vorverstärker benötigt man:

  • 2 Verstärker Boards
  • 1 Netzteil
  • 1 Platine für die Eingangswahl
  • 1 Drehschalter oder Fernbedienungsset (wird nicht von mir verschickt)
  • Weitere Bauteile z.B. von Reichelt

Die Verstärkerboards können auch dazu verwendet werden, um die Lautstärke nach einem DSP mit symmetrischen Ausgängen zu steuern. Ein Netzteil kann vier Vorverstärker versorgen. Jeder Kanal benötigt ein einfaches Poti (zwischen  2K und 10K Ohm empfohlen) mit linearem Verlauf (also ein Vierfachpoti für einen kompletten miniDSP 2x4 balanced o.ä.).

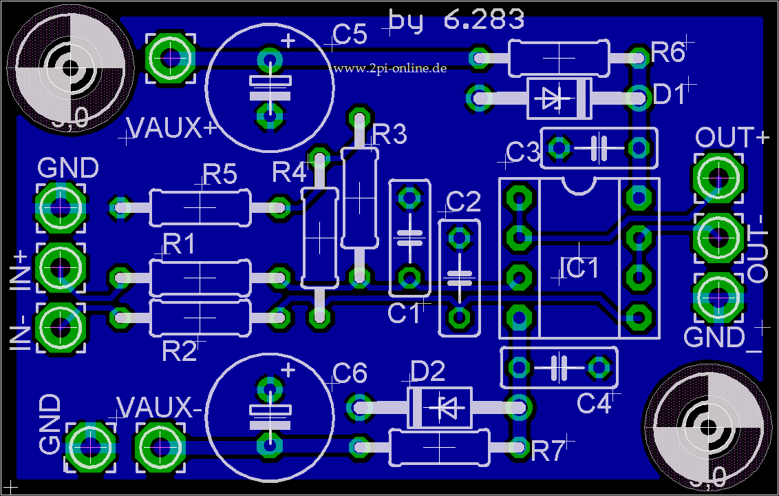
Der verwendete Operationsverstärker ist ein LME49740, welcher von mir bezogen werden kann.

Meßdaten des Vorverstärkers sind auf der Seite PreamPi Messungen zu finden.

Vorverstärker:

Pre3_sch

Vorverstärker: 1,95“ x 2,95“, ca. 50 x 75 mm

Pre3_BRD

Quellenwahl:

Select_sch

Quellenwahl: 4,375“ x 2,075“, ca. 111 x 53 mm

Select_brd

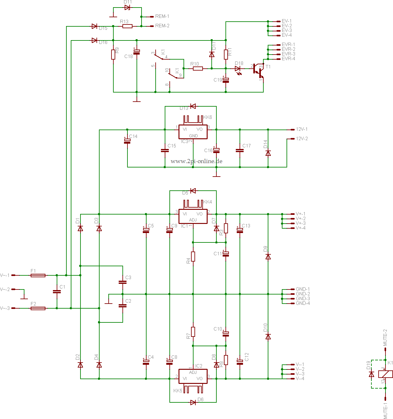
Netzteil:

PWS_sch3

Netzteil: 4,5“ x 2,925“, ca. 115 x 75 mm

PWS_BRD

Teil 2, Abletec Font-End Boards (außer ALC0240, siehe Text)

Die Abletec Class-D Endstufen verfügen nur über einen simplen Differenzverstärker im Eingang. In der Form stellt der Eingang für die Quelle eine stark unsymmetrische Last dar. Der Grund hierfür ist, daß die Eingangsimpedanzen im + und – Zweig zwar gleich sind, sie aber unterschiedliche Bezugspunkte haben. Im – Zweig bezieht sich die Impedanz auf den Ausgang des Verstärkers und im + Zweig bezieht sie sich auf Masse.

Außerdem sind für eine gute Gleichtaktunterdrückung die Impedanzen an den Eingängen viel zu gering.
Es ist technisch nicht möglich, einen Differenzverstärker mit nur einem Verstärker zu bauen, der eine balanced Eingangsimpedanz gegen Masse in beiden Zweigen hat.

Das wäre für die Applikation aber notwendig, um

  1. die CMRR nicht zu zerstören und um
  2. die Quelle auf beiden Zweigen gleichmäßig zu belasten.

Wenn 1. nicht erfüllt ist, kommt es sehr leicht zu common mode conversion, was Störungen und schlechtem Klang wieder Tür und Tor öffnet.
Wenn 2. nicht erfüllt ist, würden sich etwaige Ausgangsfilter (Hochpaß) der Quelle in beiden Zweigen unterschiedlich verhalten.

Um diese Limitation zu umgehen, muss man aus dem Differenzverstärker wieder einen Instrumentenverstärker machen. D.h. die Eingänge des Differenzverstärkers müssen gepuffert werden. Dann wird die Eingangsimpedanz gegen Masse jeweils gleich und viel höher.

Diese beiden Puffer mit dem entsprechenden Eingangsfilter gegen HF sind auf dem sog. „Front-End Board“ realisiert worden (der ursprüngliche Name war Input Board aber Front-End verwendet Anaview auch).

Das Board wird von den Aux-Spannungen der Endstufen versorgt. Die Abletec Endstufen selber verhalten sich beim Ein- bzw. Ausschalten so, daß gerade keine weiteren Schutzmaßnahmen erforderlich sind, um Ein- und/oder Ausschaltplopps zu unterdrücken. Allerdings kann man dann die Aux-Spannungen für nichts anderes verwenden.
Die ALC0240 Endstufen verfügen nicht wie die anderen Modelle über symmetrische Aux Spannungen. Daher können die Front-Ends hier nicht ohne weiteres betrieben werden.

Man benötigt pro Kanal (man könnte auch sagen pro Endstufen-Ausgang) ein Front-End Board. D.h., daß bei Brückenbetrieb, bei dem beide Eingänge der Endstufe antiparallel verschaltet werden, nur ein Front-End Board erforderlich ist.

Der verwendete Doppel-OP ist ein LM4562 (baugleich mit LME49720, wird nicht von mir verschickt).

Je nach verwendetem Abletec Verstärker müssen die Aux-Spannungen begrenzt werden (mit Z-Dioden).

Aus den genannten Gründen wird empfohlen, dieses Board für jegliche Abletec Amps zu verwenden, ganz gleich, welche Quelle verwendet wird !

Anders gesagt: Die Verwendung des Boards macht auch ohne den Pre Sinn aber dieser profitiert davon.

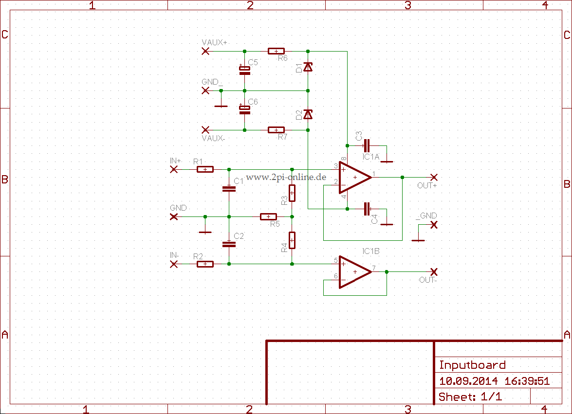
Front-End Board (alte Version):

InputBoard_SCH

Front-End Board (alte Version): 1,95“ x 1,25“, ca. 50 x 32 mm

InputBoard_brd

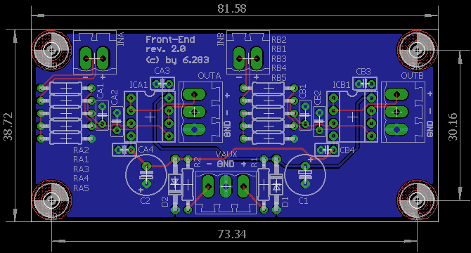
Front-End Board MK II (2 Kanäle):

FE2_sch
FE2_brd

Front-End Board mit Pegelanpassung:

Wer die beschriebenen Vorzüge des obigen Front-Ends nutzen aber gleichzeitig den Pegel rauscharm verringern möchte, da die angeschlossene Endstufe einen zu hohen Verstärkungsfaktor besitzt, kann diese Version des Front-Ends nutzen.
Mit ihm lässt also zusätzlich die gain-structure der Kette anpassen, um das Gesamtrauschen zu minimieren.

Die Quelle wird wieder gepuffert. Aber nach den Puffern folgen Spannungsteiler für die Anpassung, welche niederohmig ausgeführt werden sollen
(R8+R9 = R10+R11= 600Ohm bis max. 2KOhm).

Die Spannungsteiler sind ebenfalls gepuffert, damit sie nicht von der Eingangsimpedanz der Endstufe belastet werden und die Endstufe eine niedrige Ausgangsimpanz “sieht”.

Front-End Board mit Pegelanpassung (alte Version):

lvl_ctrl_FE_sch
lvl_ctrl_FE_brd

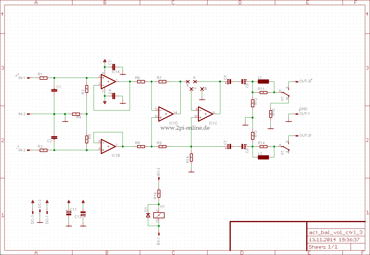
Front-End Board mit Pegelanpassung MK II (2 Kanäle):

lvlctrlFE2_sch
lvlctrlFE2_brd

Warenkörbe bei Reichelt:

Vorverstärker

Quellenwahl

Netzteil

Front-End Board (alte Version)

Front-End Board MK II, 2 Kanal

Front-End mit Pegelabsenkung (alte Version), Die Widerstände für die Spannungsteiler sind nicht enthalten.

Front-End mit Pegelanpassung MK II, 2 Kanal, die Widerstände für die Spannungsteiler sind nicht enthalten.

Die Warenkörbe sind jeweils für ein Board und sie beinhalten Bauteile für die Variante mit und ohne Fernbedienung (besondere Vorsicht also mit den Potis !). Weitere empfohlene Materialien sind ebenfalls enthalten. Der Preis spiegelt also nicht die tatsächlichen Bauteilkosten wider und man muss sich aussuchen, was man gerne hätte bzw. was man benötigt ! Das sollte anhand der Bilder und den Beschreibungen in der Aufbauanleitung kein Problem sein.

Technische Fragen werden, so weit möglich, im Thread PreamPi und Abletec Front-End beantwortet. Dort soll man auch die Bilder der fertigen Geräte posten. Natürlich sollen sich die Leute hier auch gegenseitig helfen und Tips posten, ganz normaler Forumsalltag halt.

Last updated 15-Mar-2024