HeadamPi

Balanced Kopfhörerverstärker

Bezeichnung

Stückpreis

HeadamPi stereo

nicht verfügbar, Re-design erforderlich

Netzteil

nicht verfügbar, Re-design erforderlich

Versand innerhalb D

2€

Aktuelle Version Aufbauanleitung: 1.1, Januar 2016

HeadamPi ist ein auf PreamPi basierender autonomer Kopfhörerverstärker für dynamische Kopfhörer außer Elektrostaten.

Er kann alle gängigen Kopfhörerimpedanzen treiben und hat genügend Leistung bzw. Ausgangspegel (ca. 10Vrms), um selbst Kopfhörer mit sehr niedrigem Wirkungsgrad anzusteuern.

Der Strom wird von je einem BUF634 geliefert (bis 250mA typ), welche sich im Feedbackzweig eines hervorragenden Audio OPamps LME49710 befinden. In dieser Kombination korrigiert der OP das bereits gute Verhalten des Treibers.

Neben der Bauteilwahl und der Art der Schaltung ist auch das Layout optimiert, um Verzerrungen zu vermeiden, die sich bei ungeschickter Masseführung bei diesem sog. Composite-Verstärker ausbilden würden.

Insgesamt ist der Verstärker darauf ausgelegt, feinste Details der Aufnahme zu reproduzieren, egal bei welcher Lautstärke, was ja ein Grund ist, warum manche Leute Kopfhörer so schätzen.

Features im Überblick:

  • differentieller Eingang zur nachhaltigen Störunterdrückung (CMRR ca. 70dB typ).
  • direkter Anschluss von balanced und unbalanced Quellen mit entsprechendem Adapterkabel.
  • aktive Lautstärkeregelung ohne die typischen Verzerrungen von Potis.
  • Schutz vor Ein- und Ausshaltplopps per Relais.
  • Sehr weiter Regelbereich der Lautstärke (von Abschwächung bis hin zu Verstärkung).
  • AC gekoppelt (Schutz vor DC).
  • Kurzschlussfest.
  • KH Impedanzen ab 16 Ohm.
  • Extrem niedrige Verzerrungen (hier nicht messbar).
  • Sehr geringes Eigenrauschen (nicht hörbar und hier nicht messbar).
  • Ausgangsoffset nicht messbar.
  • kompaktes Stereo-Design (nur eine Platine plus Netzteil).
  • hochwertigste Bauteile.
  • günstiger Preis.

Verstärker:

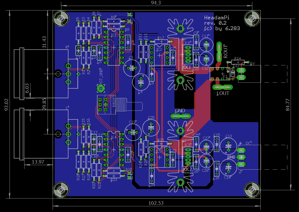
HeadamPi_sch
HeadamPi_brd

Zum Verstärker gibt es ein rausch- und ripplefreies Netzteil, welches auch das Schutzrelais am Ausgang des Verstärkers steuert.

Netzteil:

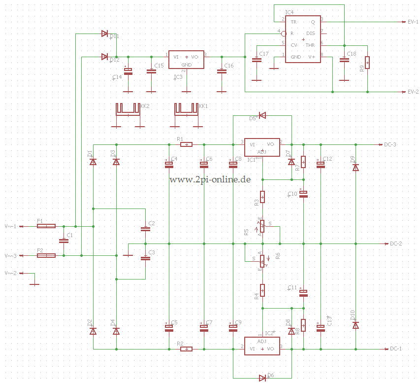
HeadamPi_PWS_sch
HeadamPi_PWS_brd

Warenkörbe bei Reichelt:

Verstärker

Netzteil

Adapterkabel

Die Warenkörbe sind für einen Stereoverstärker. Weitere empfohlene Materialien sind ebenfalls enthalten. Der Preis spiegelt also nicht die tatsächlichen Bauteilkosten wider und man muss sich aussuchen, was man gerne hätte bzw. was man benötigt ! Das sollte anhand der Bilder und den Beschreibungen in der Aufbauanleitung kein Problem sein.

Warenkorb bei Mouser:

Diese Teile kann man bei Mouser.de beziehen. Der Bestellumfang verursacht keine Kosten für Porto. Sprache kann man auf Deutsch umstellen (oben rechts).

Technische Fragen werden, so weit möglich, im Thread HeadamPi Kopfhörerverstärker beantwortet. Dort soll man auch die Bilder der fertigen Geräte posten. Natürlich sollen sich die Leute hier auch gegenseitig helfen und Tips posten, ganz normaler Forumsalltag halt.

Updates zum Projekt gibt es ebenfalls auf der News Seite. Also regelmäßig vorbeischauen.

Last updated 15-Mar-2024