DSPamPi

Analoge Multikanal Lautstärkeregelung oder Universalvorverstärker

DSPamPi

Bezeichnung

Stückpreis

DSPamPi (2 Kanäle)

nicht verfügbar, Re-design erforderlich

Netzteil Pre (für max. 4 DSPamPi)

nicht verfügbar, Re-design erforderlich

Netzteil Digitalteil

nicht verfügbar, Re-design erforderlich

Shield

nicht verfügbar, Re-design erforderlich

Drehimpulsgeber / IR Empfänger

nicht verfügbar, Re-design erforderlich

Input Board (2 benötigt für Vorverstärkerbetrieb)

nicht verfügbar, Re-design erforderlich

Versand innerhalb D

je nach Menge

Aktuelle Version Aufbauanleitung: 1.0, Juli 2018

Bei DSPamPi handelt es sich wie schon bei PreamPi hauptsächlich um eine aktive Lautstärkeregelung.
Allerdings wird das neue Design nicht durch ein mechanisches Poti und dessen Nachteile (z.B. Gleichlauf, Verdrahtung, keine Lautstärkebegrenzung, Fernbedienbarkeit etc.) beschränkt.

Haupteinsatzbereiche:

1. Analoge Lautstärkeregelung nach DSPs.

2. Analoger Stereo Vorverstärker (mit entsprechenden Input Boards für Quellenwahl).

Ein erheblicher Mehrwert der Schaltung besteht in der Fähigkeit, Störungen wie Brumm etc. sowohl am Eingang als auch am Ausgang nachhaltig zu unterdrücken.
Dazu ist der Eingang balanced ausgeführt und bei dem Ausgang handelt es sich um einen sog. Ground-Cancelling Ausgang.
Quellen und Folgestufen können sowohl balanced als auch unbalanced sein und Mischbetrieb ist ebenfalls möglich. Die Störunterdrückung bleibt in jedem Falle erhalten.
Lediglich die Signalkabel sind immer geschirmte, zweiadrige Leitungen (Ein- und Ausgangsbuchsen XLR).

Prinzipschaltbild:

DSPamPi_Prinzip_sch
DSPamPi_Block

Die Ansteuerung der digital kontrollierten Analog-Potentiometer X9C103 übernimmt ein Arduino. Lange Steuerleitungen (RS-422 über CAT5/CAT5e) ermöglichen es, die eigentliche Regelung räumlich in die Nähe eines DSP bzw. der Endstufen zu verlagern.

Die Steuersignale werden auf dem Netzteil für DSPamPi entgegen genommen. Dort werden sie elektrisch aufbreietet und können an eine weitere Einheit mit bis zu 4 DSPamPi (8 Kanäle) weitergeleitet werden. So lassen sich nun quasi beliebig viele Kanäle gleichzeitig steuern.

Dabei können Arduino, ein Drehimpulsgeber mit Infrarotempfänger für eine Fernbedienung und ein optionales Display in ein kleines Extragehäuse ausgelagert werden.

DSPamPi_DSP

Das Potentiometer X9C103 hat 100 Stellungen und steuert direkt die Verstärkung eines Operationsverstärkers. Die Regelung verstärkt das Signal oder schwächt es ab. Die max. Verstärkung kann einfach per S/W begrenzt werden.

DSPamPi_Pot_Char

Die Charakteristik ähnelt sehr der einer Baxandall Lautstärkeregelung, kommt allerdings mit weniger Bauteilen aus und ist daher günstiger. Im linearen Bereich ist die Schrittweite <1dB und damit fein genug.

Falls Hochempfindlichkeitstreiber wie z.B. Hörner zum Einsatz kommen, kann man den Pegel zusätzlich zur Regelung auch fest kurz vor dem Ausgang absenken. Dann rauscht es nur noch so viel oder wenig, wie die Endstufen es zulassen.

DSPamPi_Pre2

Im Betrieb als Vorverstärker kann man alle benötigten Komponenten natürlich auch in einem Gehäuse unterbringen.

Die XLR Buchsen auf der DSPamPi Platine entfallen dann, da die Quellen an 2 Input Boards mit XLR Buchsen angeschlossen werden.

DSPamPi_autark2

Man kann die Schaltung auch universell, sprich autark verwenden. Anwendungsgebiete hierfür wären Pegelanpassungen für eine ausgewogene gain structure innerhalb der Gerätekette oder Störproblemlösungen bei der Kombination von balanced und unbalanced Geräten bzw. störfreier Überbrückung längerer Signalstecken (balanced und unbalanced).
In diesem Fall wird mit einer festen Verstärkung bzw. Abschwächung gearbeitet und es gibt keinen Arduino.
Gesteuert wird so eine Einheit per remote Spannung (typischerweise 12V DC). Die Mute-Relais auf DSPamPi werden nun von einem Timer, der sich auf dem Netzteil befindet, gesteuert.

Technische Daten:

Eingangsimpedanz differentiell: ca. 94 KOhm

Eingangsimpedanz common mode: 2,2 MOhm

Ausgangsimpedanz (balanced und unbalanced): ca. 54 Ohm

Max. Last pro Ausgang: 600 Ohm

Max. Pegel: 13dBu (am Poti)

CMRR: ca. 70dB typisch

Gleichlauf: <=0,1dB typisch im Nutzbereich (Schritt Graph 2...93 = Display 1...92, siehe Messungen)

Bandbreite (-3dB): 0,3Hz...49,8KHz

Ausgangsrauschen (basierend auf LM4562A): ca. 3,3 uVrms @ 0dB (20Hz...20KHz)
                  
                                                              ca. 1,33 uVrms bei ganz leise (20Hz...20KHz)
Man könnte auch die rauschärmeren OPA1612 verwenden. Allerdings ist das Teil mehr als doppelt so teuer wie der LM4562A bei nur etwas weniger
Gesamtrauschen (ca. 2,8uVrms bzw. ca. 1uVrms).

Max. Anzahl DSPamPi pro Netzteil Pre: 4 (8 Kanäle)

Max. Anzahl Netzteile Pre pro System: 40

Anzahl Eingänge im Vorverstärker Betrieb: 5 (einer davon intern Auftrennbar, ein weiterer nicht primär nach außen geführt)

Folgende 14 Aktionen stehen per Fernbedienung zur Verfügung:

- Lautstärke +
- Lautstärke -
- direkte Eingangswahl für Quelle 1...5
- Eingangswahl nächste Quelle (wie Eingangswahl per Drehschalter)
- Eingangswahl vorige Quelle (wie Eingangswahl per Drehschalter)
- Mute
- Display on/off
- Standby
- Default Lautstärke des aktuellen Kanals speichern
- Default Lautstärke des aktuellen Kanals wieder herstellen

Der Drehimpulsgeber deckt folgende Aktionen ab:

- Lautstärke +/-
- Mute

Display (optional):

- OLED
- 2x16 Zeichen
- 8,9mm Zeichenhöhe
- Schriftfeld: ca. 91mm x 19mm
- Es ist tagsüber sehr gut ablesbar und im Dunkeln blendet es nicht (und falls doch, kann man es ja ausschalten).

Übersicht der Platinen:

DSPamPi:

DSPamPi_brd

Im Mehrkanalbetrieb ist es angedacht, die Platinen stehend anzuordnen. Dafür gibt es passende Montageschienen. Im Stereo-Betrieb kann man sie auch legen.

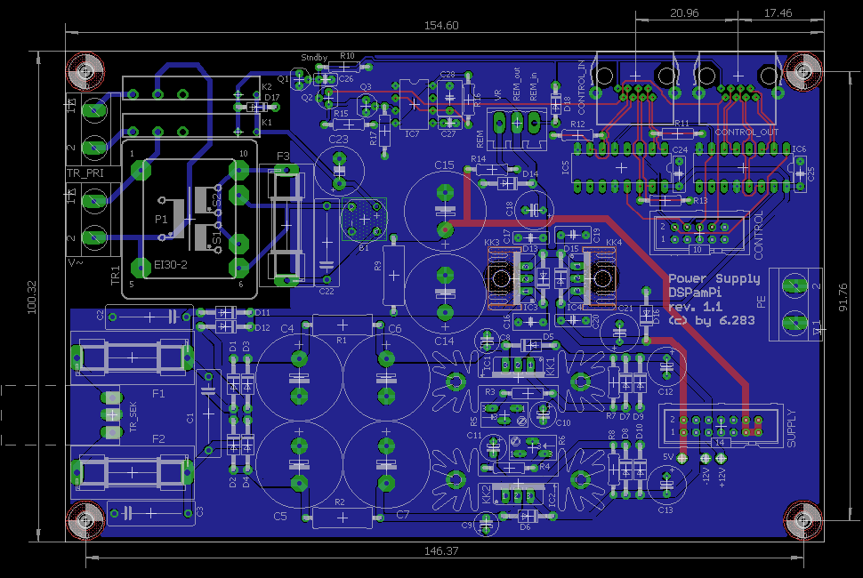
Netzteil Pre:

DSPamPi_PWS_pre111_brd

Mit Öko-Trafo für den Standby Betrieb. Remote-Anschalten wird durch Signal von Arduino übernommen oder im autarken Betrieb von einer 12V Remote- Eingangsspannung. Eine 12V Remote - Ausgangsspannung zur Steuerung weiterer Geräte ist ebenfalls vorhanden.

Netzteil Digi:

DSPamPi_PWS_digi_brd

Mit Öko-Trafo für den Standby Betrieb.

Arduino Shield:

DSPamPi_shield_brd

Für Arduino / Genuino Mega 2560.

Stellt Anschlüsse für die Controller-Funktionen (Lautstärke, Eingangswahl, Infrarot- bzw. BT Empfänger, Drehimpulsgeber) und das Display zur Verfügung.

Die S/W wurde auf einem Original Controller entwickelt und getestet. Abweichungen vom Hersteller geschehen auf eigenes Risiko.

Das Gerät ist komplett per RC-5 Code fernbedienbar. Für jeden Eingang kann man eine individuelle Default-Lautstärke programmieren. Während des Betriebs wird bei Umschaltung die letzte Lautstärke gespeichert.
Die S/W kann an jede beliebige RC-5 Fernbedienung angepasst werden. Dazu kann man die gesendeten Codes in der Entwicklungsumgebung anzeigen lassen.

Drehimpulsgeber / IR Empfänger:

DSPamPi_rotary_brd

Die maximale Stärke der Gehäusefront kann ca. 4mm sein, da der Schaft des Drehgebers 7mm lang ist. Bei stärkeren Fronten benötigt man eine Achskupplung, eine Verlängerung und eine interne Vorrichtung (z.B. Winkelblech mit 7mm Durchgangsloch), um den Drehgeber zu montieren.

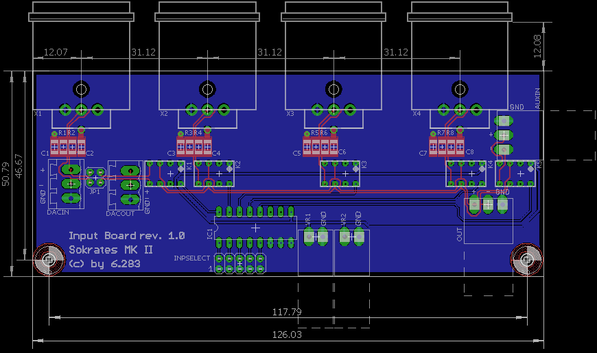
Input Board (2 benötigt für Stereo-Vorverstärker-Betrieb):

DSPamPi_Input_brd

Warenkörbe:

Es wird Material von Reichelt und Mouser benötigt. Das Material ist jeweils für ein Platine.

Warenkörbe bei Reichelt:

DSPamPi

DSPamPi temp (16 x 100nF bis Teile im Warenkorb wieder verfügbar)

Netzteil Pre

Netzteil Pre (Zusätzliche Teile für autarken Betrieb)

Netzteil Digi

Shield

Shield Bluetooth Teile (für später)

Drehimpulsgeber

Input Board

Adapterkabel (für unbalanced Quellen und Folgestufen)

 

Warenkörbe bei Mouser:

DSPamPi

Netzteil Pre

Netzteil Pre (temporär bis alle Bauteile bei Reichelt lieferbar sind)

Shield

Input Board

 

Software:

Die S/W wurde mit Microsoft Visual Studio geschrieben. Sie kann damit oder Microsoft Visual Studio Code hochgeladen bzw. weiter entwickelt werden.

Die Arduino IDE wird in jedem Falle zusätzlich benötigt.

Aktuelle Software: rev. 1.21

Technische Fragen werden, so weit möglich, im Thread Analoge Lautstärkeregelung für nach'm DSP oder Universal-Vorverstärker: DSPamPi
beantwortet. Dort soll man auch die Bilder der fertigen Geräte posten. Natürlich sollen sich die Leute hier auch gegenseitig helfen und Tips posten, ganz normaler Forumsalltag halt.

Eine ausführliche und bebilderte Aufbauanleitung mit weiteren Tips wird wie immer bereit gestellt.

Updates zum Projekt gibt es ebenfalls auf der News Seite. Also regelmäßig vorbeischauen.

Last updated 15-Mar-2024