2Pi Phono Pre

Phono Vorverstärker

Bezeichnung

Stückpreis

2Pi PhonoPre rev. 0.2 (2 benötigt)

gerade ausverkauft (13€)

Netzteil

gerade ausverkauft (13€)

Versand innerhalb D

2€

Aktuelle Version Aufbauanleitung rev. 0.2: 1.2, Februar 2021

Aktuelle Version Aufbauanleitung rev. 0.1: 1.13, August 2020

Dieser Phono-Vorverstärker wurde für MM Tonabnehmersysteme entwickelt, kann aber auch für high-output MC Systeme verwendet werden. Er ist auf sehr niedriges Eigenrauschen und eine hohe RIAA Entzerr-Genauigkeit optimiert. Die Dimensionierung des Entzerrnetzwerks sorgt für einen loop gain von über 50dB bei 20KHz, was wahrscheinlich einer der Hauptgründe ist, warum dieser Pre so sauber klingt.

Das Platinenlayout unterstützt 3 verschiedene Operationsverstärker für IC1 (IC2 und IC3 sind nicht wählbar):

  1. NE5534A
  2. OPA627
  3. AD797 (nur für high-output MC optimal)

Für MM Systeme ist die Standardverstärkung von 35dB angedacht, welche auch frei angepasst werden kann. Der Eingangswiderstand ist ebenfalls anpassbar, wobei der Standardwert bei 47K Ohm liegt. Anpassung an die Induktivität des Tonabnehmers erfolgt über C1...C4, was somit auch experimentell möglich ist.
Es gibt ein festes 20Hz Rumpelfilter 3. Ordnung und einen festen 50KHz Tiefpass. Alle verwendeten Bauteile garantieren niedrigste Verzerrungswerte.
Die Ausgänge des Phono Pre können als balanced und unbalanced bestückt werden.
Es werden 2 Platinen für Stereo benötigt.

Der Verstärker beinhaltet keine eigenen Schutzmaßnahmen gegen Ein- und Ausschaltplopps. Diese müssen durch nachfolgende Geräte (wie z.B. PreamPi) bereitgestellt werden.

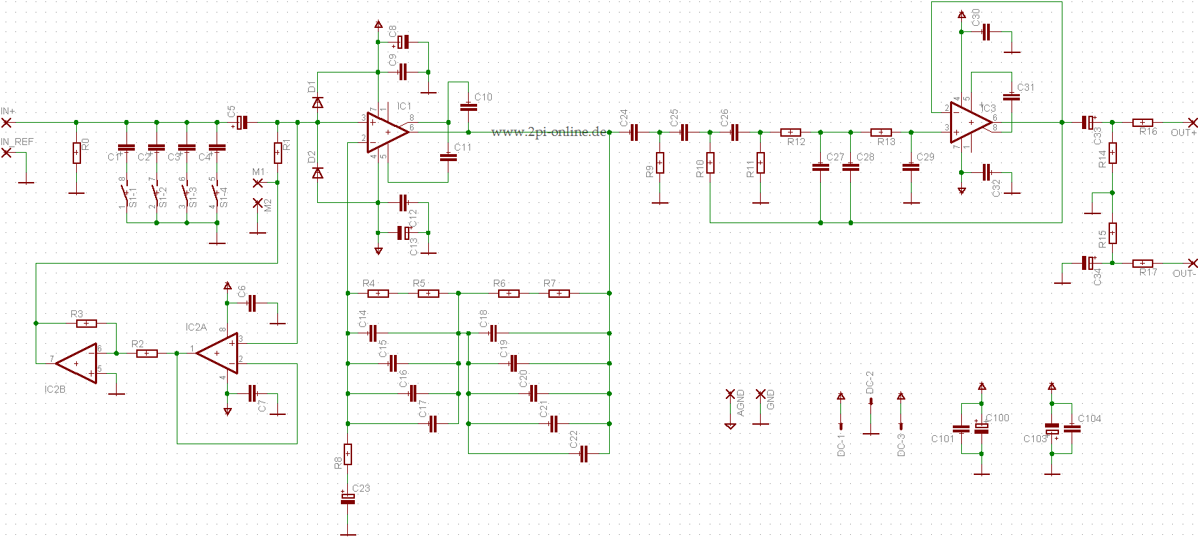
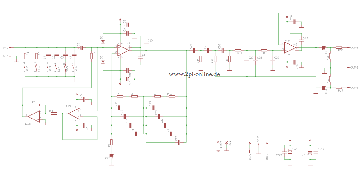
Schaltplan: Version 0.1, wird nicht mehr angeboten

PhonoPre_sch

Layout: Version 0.1, wird nicht mehr angeboten

PhonoPre_brd

Schaltplan: Version 0.2

Phono_02_TH_sch

Layout: Version 0.2, ca. 56mm x 98,5mm

Phono_02_TH_BRD

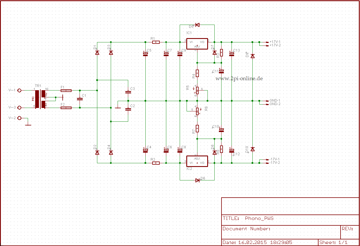
Weiterhin wird ein optionales, kleines, rauscharmes und ripple-freies Netzteil angeboten. Es liefert max. +-93mA bei +-17V.
PreamPi oder Sokrates MK II Besitzer können den PhonoPre an dessen Netzteil betreiben.

PhonoPWS_sch

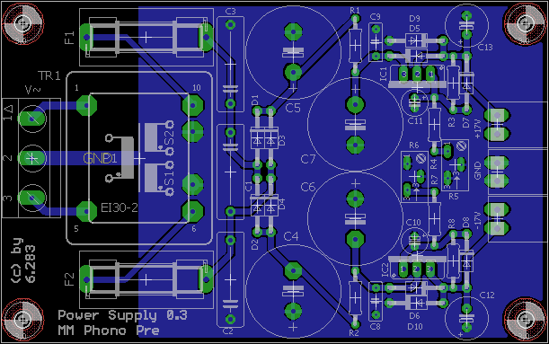
Phono Pre Netzteil: ca. 65mm x 103 mm

Phono_PWS_03_brd

Warenkörbe bei Reichelt:

2 PhonoPre (Version 0.1, alt)

2 PhonoPre (Version 0.2)

1 Netzteil (Version 1 und 2, alt)

1 Netzteil (Version 3)

Warenkorb bei Mouser:

2 PhonoPre (version 0.2)

Für Version 0.2 wird Material von Reichelt und Mouser benötigt !
Die Warenkörbe sind für zwei PhonoPres bzw. ein Netzteil
und sie beinhalten Bauteile für alle unterstützten OPs. Weitere empfohlene Materialien sind ebenfalls enthalten. Der Preis spiegelt also nicht die tatsächlichen Bauteilkosten wider und man muss sich aussuchen, was man gerne hätte bzw. was man benötigt ! Das sollte anhand der Bilder und den Beschreibungen in der Aufbauanleitung kein Problem sein.

Technische Fragen werden, so weit möglich, im Thread Günstiger, super rauscharmer, MM Phono Pre mit hoher RIAA Genauigkeit beantwortet. Dort soll man auch die Bilder der fertigen Geräte posten. Natürlich sollen sich die Leute hier auch gegenseitig helfen und Tips posten, ganz normaler Forumsalltag halt.

Updates zum Projekt gibt es ebenfalls auf der News Seite. Also regelmäßig vorbeischauen.

Last updated 15-Mar-2024